首页
信息公开
领导机构
组织机构
工作程序
工作报告
监督曝光
审查调查
巡视巡察
首页
>
新闻中心
>
廉政要闻
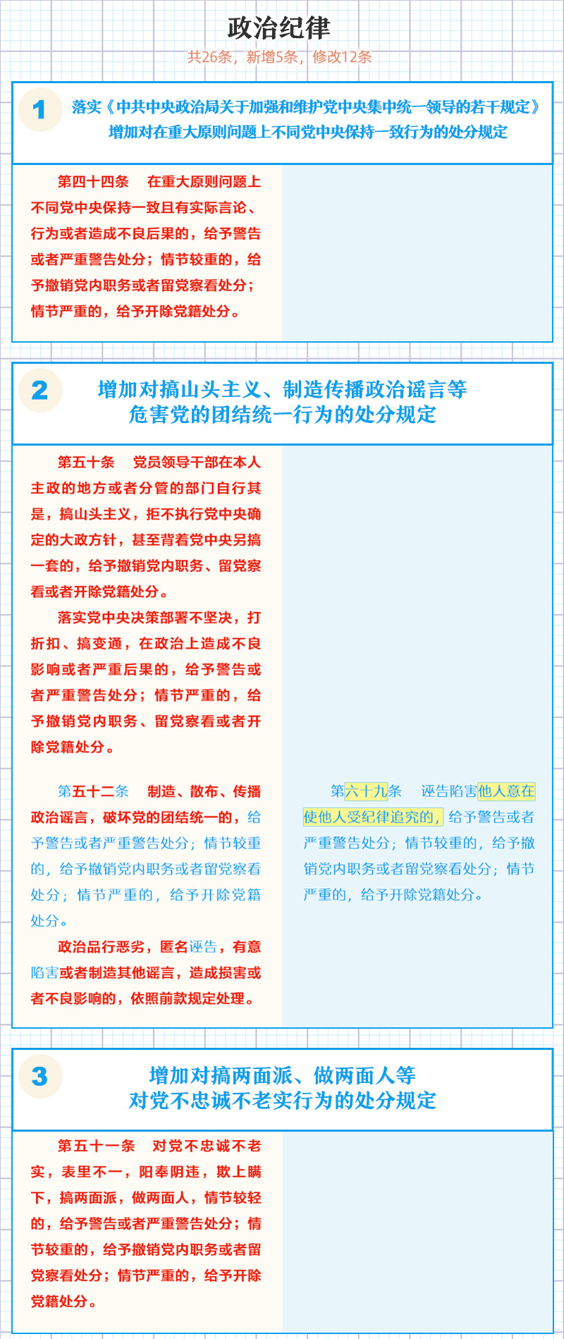
一图了解《中国共产党纪律处分条例》修订的主要内容
来源:
|
发布时间:2018-09-18 15:35:32
|
阅读人次: 人次
上一篇:
中共中央纪委印发《关于认真学习贯彻〈中国共产党纪律处分条例〉的通知》
下一篇:
中央纪委办公厅印发工作意见集中整治形式主义官僚主义重点整治四个方面12类突出问题